五部委联合发文:不得强制要求设立分支机构、不得限制外地经营者参与本地投标!
五部委联合发文:不得强制要求设立分支机构、不得限制外地经营者参与本地投标!
来源:国家发展和改革委员会官网、中国经济导报,整理:度川管理研究部
10月23日,经国务院批准,国家发展改革委、财政部、商务部、国家工商总局、国务院法制办联合印发《公平竞争审查制度实施细则(暂行)》(以下简称《实施细则》),引起各方关注。
“在国务院印发《关于在市场体系建设中建立公平竞争审查制度的意见》(以下简称34号文)一年多后,发布《实施细则》,体现了政府营造公平市场环境,建立统一开放、竞争有序的现代市场体系的坚定决心和信心。”竞争法领域知名专家、对外经济贸易大学竞争法中心主任黄勇把这份文件的分量看得十分重。
“十九大报告强调使市场在资源配置中起决定性作用,更好发挥政府作用,报告还明确要求清理废除妨碍统一市场和公平竞争的各种规定和做法,打破行政垄断,防止市场垄断。”黄勇评价说:营造公平竞争环境是发挥市场决定性作用和更好发挥政府作用的有机结合,是推进供给侧结构性改革的题中应有之义。作为公平竞争方面的顶层制度设计,公平竞争审查制度在落实上述十九大报告要求,营造公平竞争环境方面,发挥着特别重要的作用。这次五部门联合印发《实施细则》,进一步细化了审查要求和审查监督,增强了制度可操作性,将为营造公平竞争市场环境再添助力。
《实施细则》发布后,作为文件牵头起草单位的国家发展改革委下一步会有哪些动作?“我们要深刻学习领会十九大精神,与党中央保持高度一致,撸起袖子扎实做好工作,努力实现市场在资源配置中起决定性作用和更好地发挥政府作用。”国家发展改革委价监局局长张汉东在接受中国经济导报记者专访时表示,“目前,我国市场经济秩序还不规范,不公平竞争现象仍然存在。我们要通过反垄断执法、公平竞争审查,为企业营造公平竞争环境,构建全国统一大市场,从而促进经济可持续发展。”
度川管理研究部通过仔细阅读《公平竞争审查制度实施细则(暂行)》,为广大建筑业朋友梳理了如下关键信息,供大家参考!
一、没有法律法规依据或者国务院规定,不得以备案、登记、注册、名录、年检、监制、认定、认证、审定、指定、配号、换证、要求设立分支机构等形式,设定或者变相设定市场准入障碍;
二、在招标投标中不得限定投标人所在地、所有制、组织形式,排斥或者限制潜在投标人参与招标投标活动;
三、没有法律法规依据,不得通过设置项目库、名录库等方式,排斥或者限制潜在经营者提供商品和服务。
四、不得排斥或者限制外地经营者参加本地招标投标活动,包括但不限于:
1.不依法及时有效地发布招标信息;
2.直接明确外地经营者不能参与本地特定的招标投标活动;
3.对外地经营者设定明显高于本地经营者的资质要求或者评审标准;
4.通过设定与招标项目的具体特点和实际需要不相适应或者与合同履行无关的资格、技术和商务条件,变相限制外地经营者参加本地招标投标活动。
五、不得排斥、限制或者强制外地经营者在本地投资或者设立分支机构,包括但不限于:
1.直接拒绝外地经营者在本地投资或者设立分支机构;
2.没有法律法规依据或者国务院规定,对外地经营者在本地投资的规模、方式以及设立分支机构的地址、模式等进行限制;
3.没有法律法规依据,直接强制外地经营者在本地投资或者设立分支机构;
4.没有法律法规依据,将在本地投资或者设立分支机构作为参与本地招标投标、享受补贴和优惠政策等的必要条件,变相强制外地经营者在本地投资或者设立分支机构。
公平竞争审查制度能否真正落地,关键要看监督是否到位。34号文提出了社会监督和执法监督。黄勇教授认为,《实施细则》进一步强化了监督问责机制,强调了与《反垄断法》《公务员法》的衔接,责任更加明确。
《实施细则》强调政策制定机关主动纠正与上级机关责令改正相结合的方式。值得一提的是,针对拒不改正或者不及时改正的,《实施细则》要求对直接负责的主管人员和其他直接责任人根据《公务员法》《行政机关公务员处分条例》等法律法规给予处分。针对一些政府部门审查不认真、不严格,敷衍了事、流于形式的行为,与公务员考核直接挂钩,将有力促进相关政府部门审查能力和认识的提升。
文件原文
关于印发《公平竞争审查制度实施细则(暂行)》的通知
发改价监〔2017〕1849号
各省、自治区、直辖市人民政府,国务院各部委、各直属机构:
根据《国务院关于在市场体系建设中建立公平竞争审查制度的意见》(国发〔2016〕34号)要求,国家发展改革委、财政部、商务部、国家工商行政管理总局、国务院法制办会同有关部门研究制定了《公平竞争审查制度实施细则(暂行)》,经国务院同意,现予印发,请各行政机关以及法律、法规授权的具有管理公共事务职能的组织,在开展公平竞争审查时认真贯彻执行。
附件:公平竞争审查制度实施细则(暂行)
国家发展改革委
财 政 部
商 务 部
工 商 总 局
国务院法制办
2017年10月23日
《公平竞争审查制度实施细则(暂行)》
第一章 总则
第一条 为保障公平竞争审查工作顺利开展,推动公平竞争审查制度有效实施,根据《中华人民共和国反垄断法》、《国务院关于在市场体系建设中建立公平竞争审查制度的意见》(国发﹝2016﹞ 34 号,以下简称《意见》),制定本细则。
第二条 行政机关以及法律法规授权的具有管理公共事务职能 的组织(以下统称政策制定机关),在制定市场准入、产业发展、 招商引资、招标投标、政府采购、经营行为规范、资质标准等涉及市场主体经济活动的规章、规范性文件和其他政策措施(以下统称政策措施)时,应当进行公平竞争审查,评估对市场竞争的影响, 防止排除、限制市场竞争。 经审查认为不具有排除、限制竞争效果的,可以实施;具有排除、限制竞争效果的,应当不予出台或者调整至符合相关要求后出台;未经公平竞争审查的,不得出台。 以多个部门名义联合制定出台的政策措施,由牵头部门负责公 平竞争审查,其他部门在各自职责范围内参与公平竞争审查。
第三条 对行政法规和国务院制定的政策措施、政府部门负责起草的地方性法规,由起草部门在起草过程中参照本细则规定进行公平竞争审查。未经公平竞争审查不得提交审议。
第四条 国家发展改革委、国务院法制办、财政部、商务部、工商总局会同有关部门,建立公平竞争审查工作部际联席会议制度, 统筹协调推进公平竞争审查相关工作,对实施公平竞争审查制度进 行宏观指导。地方各级人民政府建立的公平竞争审查联席会议或者相应的工作协调机制(以下统称联席会议),负责统筹协调本地区公平竞争审查工作。 各级公平竞争审查联席会议应当每年向上级公平竞争审查联席会议报告本地区公平竞争审查制度实施情况。
第二章 审查机制和程序
第五条 政策制定机关应当建立健全自我审查机制,明确责任机构和审查程序。自我审查可以由政策制定机关的具体业务机构负责,或者由政策制定机关指定特定机构统一负责,也可以采取其他方式实施。
第六条 政策制定机关开展公平竞争审查应当遵循审查基本流程(可参考附件一),并形成明确的书面审查结论(可参考附件二)。书面审查结论由政策制定机关存档。 未形成书面审查结论出台政策措施的,视为未进行公平竞争审 查。
第七条 政策制定机关开展公平竞争审查,应当征求利害关系人意见或者向社会公开征求意见,并在书面审查结论中说明征求意见情况。对出台前需要保密的政策措施,由政策制定机关按照相关法律法规处理。利害关系人指参与相关市场竞争的经营者、上下游经营者、消费者以及政策措施可能影响其公平参与市场竞争的其他市场主体。
第八条 政策制定机关开展公平竞争审查,可以征求专家学者、法律顾问、专业机构的意见。征求上述方面意见的,应当在书面审查结论中说明有关情况。
第九条 政策制定机关可以就公平竞争审查中遇到的具体问题, 向履行相应职责的反垄断执法机构提出咨询。反垄断执法机构基于政策制定机关提供的材料,提出咨询意见。
第十条 政策制定机关开展公平竞争审查时,对存在较大争议或者部门意见难以协调一致的问题,可以提请同级公平竞争审查联席会议协调。联席会议认为确有必要的,可以根据相关工作规则召开会议进行协调。仍无法协调一致的,由政策制定机关提交上级机关决定。
第十一条 政策制定机关应当每年对开展公平竞争审查情况进行总结,于次年1月31日前将书面总结报告报送同级公平竞争审查联席会议办公室。
第十二条 对经公平竞争审查后出台的政策措施,政策制定机关应当对其影响全国统一市场和公平竞争的情况进行定期评估。经评估认为妨碍全国统一市场和公平竞争的,应当及时废止或者修改完善。定期评估可以每三年进行一次,也可以由政策制定机关根据实际情况自行决定。自行决定评估时限的,政策制定机关应当在出台政策措施时予以明确。 政策制定机关可以建立专门的定期评估机制,也可以在定期清理本地区、本部门规章和规范性文件时一并评估。
第十三条 鼓励各地区、各部门委托第三方专业机构,协助对政策措施进行公平竞争审查和定期评估。
第三章 审查标准
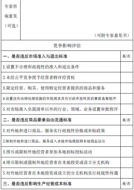
第十四条 市场准入和退出标准。
(一)不得设置不合理和歧视性的准入和退出条件,包括但不限于:
1.设置明显不必要或者超出实际需要的准入和退出条件,排斥或者限制经营者参与市场竞争;
2.没有法律法规依据或者国务院规定,对不同所有制、地区、组织形式的经营者实施差别化待遇,设置不平等的市场准入和退出条件;
3.没有法律法规依据或者国务院规定,以备案、登记、注册、名录、年检、监制、认定、认证、审定、指定、配号、换证、要求设立分支机构等形式,设定或者变相设定市场准入障碍;
4.没有法律法规依据或者国务院规定,设置消除或者减少经营者之间竞争的市场准入或者退出条件。
(二)未经公平竞争不得授予经营者特许经营权,包括但不限于:
1.在一般竞争性领域实施特许经营或者以特许经营为名增设行政许可;
2.未明确特许经营权期限或者未经法定程序延长特许经营权期限;
3.未采取招标投标、竞争性谈判等竞争方式,直接将特许经营权授予特定经营者;
4.设置歧视性条件,使经营者无法公平参与特许经营权竞争。
(三)不得限定经营、购买、使用特定经营者提供的商品和服务,包括但不限于:
1.以明确要求、暗示、拒绝或者拖延行政审批、重复检查、不予接入平台或者网络等方式,限定或者变相限定经营、购买、使用特定经营者提供的商品和服务;
2.在招标投标中限定投标人所在地、所有制、组织形式,排斥或者限制潜在投标人参与招标投标活动;
3.没有法律法规依据,通过设置项目库、名录库等方式,排斥或者限制潜在经营者提供商品和服务。
(四)不得设置没有法律法规依据的审批或者具有行政审批性质的事前备案程序,包括但不限于:
1.没有法律法规依据增设行政审批事项,增加行政审批环节、 条件和程序;
2.没有法律法规依据设置具有行政审批性质的前置性备案程序。
(五)不得对市场准入负面清单以外的行业、领域、业务等设置审批程序,主要指没有法律法规依据或者国务院决定,采取禁止进入、限制市场主体资质、限制股权比例、限制经营范围和商业模式等方式,直接或者变相限制市场准入。
第十五条 商品和要素自由流动标准。
(一)不得对外地和进口商品、服务实行歧视性价格和歧视性补贴政策,包括但不限于:
1.制定政府定价或者政府指导价时,对外地和进口同类商品、服务制定歧视性价格;
2.对相关商品、服务进行补贴时,对外地同类商品、服务和进口同类商品不予补贴或者给予较低补贴。
(二)不得限制外地和进口商品、服务进入本地市场或者阻碍本地商品运出、服务输出,包括但不限于:
1.对外地商品、服务规定与本地同类商品、服务不同的技术要求、检验标准,或者采取重复检验、重复认证等歧视性技术措施;
2.对进口商品规定与本地同类商品不同的技术要求、检验标准,或者采取重复检验、重复认证等歧视性技术措施;
3.没有法律法规依据或者国务院规定,对进口服务规定与本地同类服务不同的技术要求、检验标准,或者采取重复检验、重复认证等歧视性技术措施;
4.没有法律法规依据,设置专门针对外地和进口商品、服务的专营、专卖、审批、许可;
5.没有法律法规依据,在道路、车站、港口、航空港或者本行政区域边界设置关卡,阻碍外地和进口商品、服务进入本地市场或者本地商品运出和服务输出;
6.没有法律法规依据,通过软件或者互联网设置屏蔽以及采取其他手段,阻碍外地和进口商品、服务进入本地市场或者本地商品运出和服务输出。
(三)不得排斥或者限制外地经营者参加本地招标投标活动, 包括但不限于:
1.不依法及时有效地发布招标信息;
2.直接明确外地经营者不能参与本地特定的招标投标活动;
3.对外地经营者设定明显高于本地经营者的资质要求或者评审标准;
4.通过设定与招标项目的具体特点和实际需要不相适应或者与合同履行无关的资格、技术和商务条件,变相限制外地经营者参加本地招标投标活动。
(四)不得排斥、限制或者强制外地经营者在本地投资或者设立分支机构,包括但不限于:
1.直接拒绝外地经营者在本地投资或者设立分支机构;
2.没有法律法规依据或者国务院规定,对外地经营者在本地投资的规模、方式以及设立分支机构的地址、模式等进行限制;
3.没有法律法规依据,直接强制外地经营者在本地投资或者设立分支机构;
4.没有法律法规依据,将在本地投资或者设立分支机构作为参与本地招标投标、享受补贴和优惠政策等的必要条件,变相强制外地经营者在本地投资或者设立分支机构。
(五)不得对外地经营者在本地的投资或者设立的分支机构实行歧视性待遇,包括但不限于:
1.对外地经营者在本地的投资不给予与本地经营者同等的政策待遇;
2.对外地经营者在本地设立的分支机构在经营规模、经营方式、税费缴纳等方面规定与本地经营者不同的要求;
3.在节能环保、安全生产、健康卫生、工程质量、市场监管等方面,对外地经营者在本地设立的分支机构规定歧视性监管标准和要求。
第十六条 影响生产经营成本标准。
(一)不得违法给予特定经营者优惠政策,包括但不限于:
1.没有法律法规依据或者国务院规定,给予特定经营者财政奖励和补贴;
2.没有法律法规依据或者未经国务院批准,减免特定经营者应当缴纳的税款;
3.没有法律法规依据或者国务院规定,以优惠价格或者零地价向特定经营者出让土地,或者以划拨、作价出资方式向特定经营者 供应土地;
4.没有法律法规依据或者国务院规定,在环保标准、排污权限等方面给予特定经营者特殊待遇;
5.没有法律法规依据或者国务院规定,对特定经营者减免、缓征或停征行政事业性收费、政府性基金、住房公积金等。
(二)安排财政支出一般不得与企业缴纳的税收或非税收入挂钩,主要指根据企业缴纳的税收或者非税收入情况,采取列收列支或者违法违规采取先征后返、即征即退等形式,对企业进行返还,或者给予企业财政奖励或补贴、减免土地出让收入等优惠政策。
(三)不得违法违规减免或者缓征特定经营者应当缴纳的社会保险费用,主要指没有法律法规依据或者国务院规定,根据经营者规模、所有制形式、组织形式、地区等因素,减免或者缓征特定经营者需要缴纳的基本养老保险费、基本医疗保险费、失业保险费、工伤保险费、生育保险费等。
(四)不得在法律规定之外要求经营者提供或扣留经营者各类保证金,包括但不限于:
1.没有法律法规或者国务院规定,要求经营者交纳各类保证金;
2.在经营者履行相关程序或者完成相关事项后,不及时退还经营者交纳的保证金。
第十七条 影响生产经营行为标准。
(一)不得强制经营者从事《中华人民共和国反垄断法》规定的垄断行为,主要指以行政命令、行政授权、行政指导或者通过行业协会等方式,强制、组织或者引导经营者达成、实施垄断协议或者实施滥用市场支配地位行为。
(二)不得违法披露或者违法要求经营者披露生产经营敏感信息,为经营者实施垄断行为提供便利条件。生产经营敏感信息是指除依据法律法规或者国务院规定需要公开之外,生产经营者未主动公开,通过公开渠道无法采集的生产经营数据。主要包括:拟定价格、成本、生产数量、销售数量、生产销售计划、经销商信息、终端客户信息等。
(三)不得超越定价权限进行政府定价,包括但不限于:
1.对实行政府指导价的商品、服务进行政府定价;
2.对不属于本级政府定价目录范围内的商品、服务制定政府定价或者政府指导价;
3.违反《中华人民共和国价格法》等法律法规采取价格干预措施。
(四)不得违法干预实行市场调节价的商品和服务的价格水平,包括但不限于:
1.制定公布商品和服务的统一执行价、参考价;
2.规定商品和服务的最高或者最低限价;
3.干预影响商品和服务价格水平的手续费、折扣或者其他费用。
第四章 例外规定
第十八条 政策制定机关对政策措施进行公平竞争审查时,认为虽然具有一定限制竞争的效果,但属于《意见》规定的为维护国家经济安全、文化安全、涉及国防建设,为实现扶贫开发、救灾救助等社会保障目的,为实现节约能源资源、保护生态环境等社会公共利益以及法律、行政法规规定的例外情形,在同时符合以下条件的情况下可以实施:
(一)对实现政策目的不可或缺,即为实现相关目标必须实施此项政策措施;
(二)不会严重排除和限制市场竞争;
(三)明确实施期限。
第十九条 政策制定机关应当在书面审查结论中说明政策措施是否适用例外规定。认为适用例外规定的,应当对符合适用例外规定的情形和条件进行详细说明。
第二十条 政策制定机关应当逐年评估适用例外规定的政策措施的实施效果,形成书面评估报告。实施期限到期或者未达到预期效果的政策措施,应当及时停止执行或者进行调整。
第五章 社会监督和责任追究
第二十一条 政策制定机关涉嫌未进行公平竞争审查或者违反审查标准出台政策措施的,任何单位和个人可以向政策制定机关反映,政策制定机关应当核实有关情况。
第二十二条 政策制定机关未进行公平竞争审查出台政策措施的,应当及时补做审查。发现存在违反审查标准问题的,应当按照相关程序停止执行或者调整相关政策措施。停止执行或者调整相关政策措施的,应当按照《中华人民共和国政府信息公开条例》要求向社会公开。
第二十三条 政策制定机关涉嫌未进行公平竞争审查或者违反审查标准出台政策措施的,任何单位和个人可以向政策制定机关的上级机关或者反垄断执法机构举报。举报采用书面形式并提供相关事实和证据的,上级机关应当核实有关情况;涉嫌违反《中华人民共和国反垄断法》的,反垄断执法机构应当进行必要的调查。
第二十四条 政策制定机关未进行公平竞争审查或者违反审查标准出台政策措施的,由上级机关责令改正;拒不改正或者不及时改正的,对直接负责的主管人员和其他直接责任人员依据《中华人民共和国公务员法》、《行政机关公务员处分条例》等法律法规给予处分。违反《中华人民共和国反垄断法》的,反垄断执法机构可以向政策制定机关或者其上级机关提出停止执行或者调整政策措施的建议。相关处理决定和建议依据法律法规向社会公开。
第六章 附则
第二十五条 各级公平竞争审查联席会议可以根据实际工作需要,建立公平竞争审查工作专家支持体系。
第二十六条 本细则自公布之日起实施。
附件:
一、公平竞争审查基本流程
二、公平竞争审查表
